A few days ago, the People's Government of Qingyuan City, Guangdong Province issued the "14th Five-Year Plan for the Development of Qingyuan City's Comprehensive Transportation System" (hereinafter referred to as the "Plan"), detailing key projects such as railway tracks, highways, ports and shipping, civil aviation and hubs. change, and set the tone for Qingyuan's transportation planning development trend in the next five years.

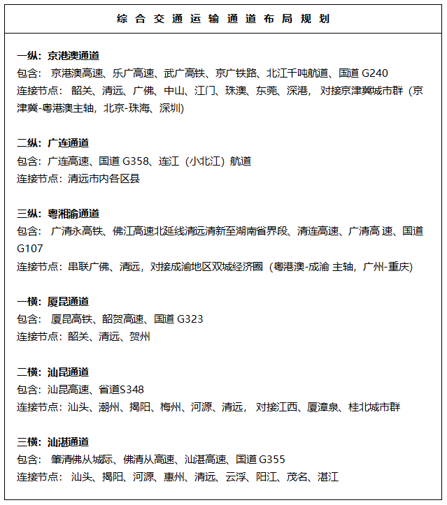
According to the plan, during the "14th Five-Year Plan" period, it is necessary to realize the construction goals of "three vertical and three horizontal" comprehensive transportation channels and "three railways, one connection and one flight, six verticals, four horizontals and two connections"; Guangqing Center's "half-hour living circle" and Zhurong Bay's "123 traffic space-time circle" will vigorously develop the integration of Guangqing and Qinghai and the construction of a gateway hub city on the northern edge of the Guangdong-Hong Kong-Macao Greater Bay Area.

It can be seen from the document that the "14th Five-Year Plan" of Qingyuan Transportation plans to implement eight key projects, with 185 specific construction projects and a planned investment of 103.32 billion yuan.

So many projects, which ones deserve our attention?
Building a rapid rail transit passenger system
In the planning of railway projects, you can see several lines that have attracted more attention in recent years. In addition to the Guangqing-Yongshan high-speed railway just mentioned, there are also the Guangqing Intercity and Qingyuan maglev lines.

It can be seen from the table that the investment plan of the Guangqing-Yongyang high-speed railway project during the "14th Five-Year Plan" period in Qingyuan is 3.8 million, and the construction time is 2022-2026, that is to say, the earliest construction can indeed be started in 2022.
The Guangqing Intercity Qingyuan to Provincial Vocational Education City section is still under construction, and the Qingyuan East Station has been capped; from the perspective of investment distribution, it is expected that the construction of the entire section will be completed during the "14th Five-Year Plan" period. According to the previous plan, It could be built around 2024.
The Qingyuan maglev line that everyone is thinking about is also stepping up its operations. I have only been to the construction site of the Chimelong Theme Park Station not long ago. At present, the main part of the platform and the track have been formed. According to the plan, it is expected to be completed by the end of June 2022. Vehicle on-line debugging.
In the construction planning of the highway project, it is planned to build a number of expressways, national highways and provincial highways, etc., gradually improve the channel construction between Qingyuan and surrounding cities, and improve the external traffic conditions of Qingyuan.

Among them, the completion of the Guanglian Expressway and the Erguang Expressway and the Lianzhou connecting line will relieve the traffic pressure of Qinglian Expressway to a certain extent. You can choose to stagger the traffic in Qingyuan City and out of the province, thereby relieving traffic pressure and improving traffic efficiency.
The northern section-Qingyuan section of the Fo (Mountain) Qing (Yuan) Cong (Hua) Expressway, which has attracted much attention, is also reported to be put into operation in 2022.
The planned highway engineering construction, including 36 national highways (including 4 new ones and the rest are road surface upgrading), 57 provincial roads (including 11 new or continuing construction, 5 planned roads, and the rest are road surface upgrading), and Rural roads, bridge reconstruction, high-speed connecting lines, etc.
In addition, during the "14th Five-Year Plan" period, Qingyuan also plans to build the Qingyuan section of the Xiamen-Kunming high-speed railway, several intercity railways, and plans to add several new high-speed routes, including the reconstruction and expansion project of the Beijing-Hong Kong-Macao Expressway.

According to the plan, by the end of the "14th Five-Year Plan" period, Qingyuan will also add Jingtou Town exit and Hengshishui Town exit of Beijing-Hong Kong-Macao Expressway, adding a total of about 17 expressway entrances and exits, and the 10-kilometer coverage of Qingyuan expressway entrances and exits will be It is increased to about 68%, and there is no need to make a big circle on the high-speed.
Improve the layout of shipping energy levels for inland river ports such as Beijiang
In the planning of the port terminal project, by the end of the "14th Five-Year Plan" period, Qingyuan will complete the planning and construction of Qingyuan Port Area, Yingde Port Area, and Qingyuan Tourism Passenger Terminal, and promote the development of Qingyuan water passenger transportation and tourism industry.
On April 22, the Qingyuan Tourist Passenger Terminal announced the final site selection. It is located on the south bank of the Beijiang River in Qingcheng District and about 278 meters downstream of the Lunzhou Bridge. The total planned coastline is 500 meters. The planning table shows that the construction time of the project is from 2022 to 2026. If there is no accident, the construction can be officially started within 2022.

It is understood that the total construction land area behind the terminal project is about 8534 square meters, mainly for the construction of passenger transportation centers. After the project is completed, an urban water sightseeing route will be opened, which will be integrated with the existing tourism resources in Qingyuan.
In addition, in the plan, the editor also saw 4 planned civil aviation airports, but there is no investment plan for the time being. It should be just a preliminary plan. You can also look forward to the airport construction after Qingyuan.
Qingyuan has been gradually improving its comprehensive transportation network in recent years. Whether it is railway tracks, highways or waterways, a lot of money has been invested in the construction.
After the completion of these traffic arteries, the time and space distance between different areas in Qingyuan will be shortened day by day, and the connection between Qingyuan and surrounding cities such as Guangzhou and Foshan will also become closer and more convenient. At the same time, with the support of these transportation tracks, the integration process of Guangqing and Qinghai will also be accelerated. Editor / Xu Shengpeng
Comment
Write something~