On July 28, 2022, the Guangxi Zhuang Autonomous Region Public Resource Trading Center issued a tender announcement for the financing + general contracting of the Wuzhou-Yulin-Qinzhou Highway Cangwu to Rongxian Section. The project investor is Guangxi Communications Investment Group Co., Ltd., and the total investment of the project is estimated. The amount is about 18.52 billion yuan.

Project Overview
The construction site of the Cangwu-Rongxian section of the Wuzhou-Yulin-Qinzhou Highway is located in Wuzhou and Yulin, Guangxi Zhuang Autonomous Region. This project is a section of the Wuzhou-Yulin-Qinzhou highway of the 14th line. The route starts from the vicinity of Baiban Village, Diaoshui Town, Changzhou District, Wuzhou City, and connects to Wuliu Expressway. The route runs from north to southwest, passing through Changzhou District, Wuzhou City. , Cangwu County, Cenxi City, Teng County, Rong County, Yulin City, and the end point is near Liufengkou Village, Shili Town, Rong County. The total length of the route is about 105.307 kilometers. There are 34,857.4 meters/108 bridges, 2,899 meters/2 extra-large bridges, 29,715.5 meters/98 bridges, 63.6 meters/1 middle bridge, 2,179.3 meters/7 separate interchanges, and 15,542.75 tunnels. m/22, 6472 m/3 long tunnels, 5591.5 m/8 medium tunnels, 3479.25 m/11 short tunnels, with a bridge-to-tunnel ratio of 47.86%. There are 9 interchanges on the whole line, and 15.716 kilometers of connecting lines are constructed simultaneously, including 3.93 kilometers of first-class highways and 11.786 kilometers of second-class highways; 2 service areas are set up. The total area is 12,208.65 mu, and the basic farmland accounts for 11.89%. Keywords: engineering news, engineering construction information, engineering construction
Project construction plan duration: contract duration 36 months, defect liability period 24 months

Bidding scope and division of tenders
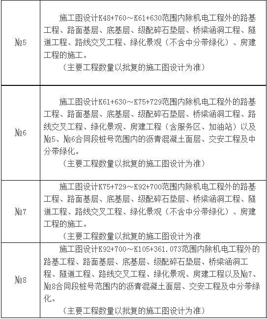
The Wuzhou-Yulin-Qinzhou Highway Cangwu-Rongxian section of financing + general contracting is divided into 8 tender sections (ie, No. 1, No. 2, No. 3, No. 4, No. 5, No. 6, No. 7, No. 8 tenders). ),details as follows:


Acquisition and submission of tender documents
Those who intend to participate in the bidding please log on to the website of the Guangxi Zhuang Autonomous Region Public Resources Trading Center from July 28, 2022 to August 4, 2022, and download the bidding documents and engineering quantities for free according to the procedures specified on the website of the Guangxi Zhuang Autonomous Region Public Resources Trading Center. Solidification list and electronic version drawings. The bidder shall submit the bidding documents to the Bid Opening Room of Guangxi Zhuang Autonomous Region Public Resources Trading Center, 4th Floor, Autonomous Region Government Service Center, No. 6 Yibin Road, Nanning City, Guangxi from 9:00 to 9:30 Beijing time on the same day. The public bid opening will be held at the same time and at the same place as the deadline for submission of documents. Editor/Zhao E
Comment
Write something~